位置:CC首码网 > 项目预警
预警:“维尔利”缅北杀猪盘骗局再现,操盘手已圈钱十几亿,高度预警!
加载中2025-03-13
今天暗火要给各位讲的是一个名叫“维尔利”的缅北杀猪盘骗局,这个盘子一看就知道是国人开的,但用的却是缅北分红杀猪盘的惯用模式,只是进行了改良,公司是去年7月份在香港注册的(空壳公司)各位可以去天眼查看,10月份正式开的盘,到目前操盘团伙已圈钱十几亿,下面先来看看项目的介绍!


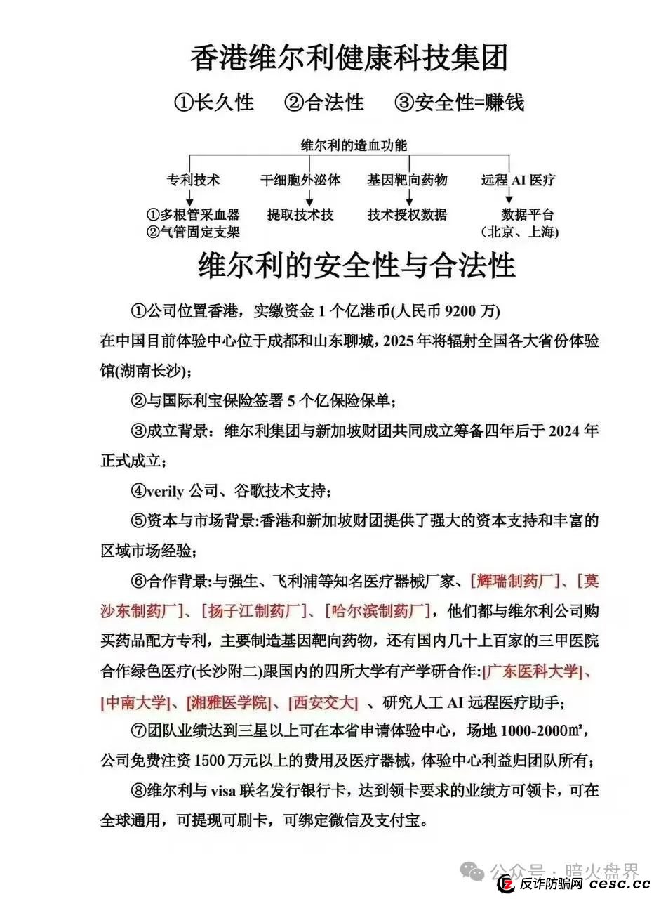
这是“维尔利”的项目介绍和模式制度,主要是打着健康产业的幌子,以研发各种技术专利需要经费的义名向大众进行融资,用操盘团伙的话来说,是给普通老百姓一次投资赚米,发家致富的机会,说得好听一点叫融资,说白了就是非法集资,各位仔细想一下,在背景这么雄厚,又和这么多大集团大药厂合作的情况下,会缺少这点研发资金吗?如果研发的东西很值钱,会轮到老百姓来投资赚米?那些有钱人都是傻子?要不就是研发的东西不值钱,那不值钱的话,各位投资进去不是要亏死?所以这些都不成立,说明这就是一个骗局,目的就是各位口袋里的钱!
再来说一下模式制度吧,这个就更吸引人了,注册认证就送210元,但不能T现,只能在你投资的时候减免,这就和某商场或某商城的代金券一样,你想拿到送给你的210元,就必须投资进场。而且每天签到还给2元,一个月就是60元。很多贪小便宜的人就会心动了,想着试一下水少投资一点进场,操盘团伙知道这些人心里还有点顾虑,还不太相信,所以又给各位来一个连环套,充值满5000以上的可参与抽奖一次,最高送一台苹果16手机,会有人中,但几率很小,还是贪小便宜作祟,为了抽奖3000都投了,也不差那2000了。可以说操盘团伙在人性这一点拿捏得非常到位!再说,送的手机都是花各位的钱,也不心疼。
现在来说一下复投,这是一个重点,操盘团伙强调在一个产品投资到期后,T现(前)进行复投的有复投奖励,T现后再复投的就没有奖励了,复投越多奖励就越多,这是操盘团伙防止各位玩一轮后就T现离场不玩了,所以就用复投奖励来绑住各位,保证每个玩家的账号里最少有一个单,也就是各位的投资本金永远在操盘团伙手里,T现走的只是分红部分。有的人尝到了一点甜头后,还会拼命加大投资,贷款刷信用卡,抵押车房的人都有。据了解,去年11,12月份投资进场的人,多多少少都尝到了一点甜头,有人连本带利投进去的已高达五六百万,几十万的大有人在,真应了那句话,傻子太多,骗子明显不够用!一旦操盘团伙崩盘跑路,这些人都得倾家荡产血本无归!




总得来说,这就是一个分红杀猪盘骗局,所谓的研发就是一个幌子。目前盘子已经运行五个多月,聪明的现在这个时候就该T现离场下车了,特别是那些大资金进场的,这个时候如果连本金都还没有T现回来放口袋的,被收割了也是活该,不值得可怜。
最后提醒那些还没有投资进场,和正准备投资进场的,这个时候千万不要再进场了,暗火的文章发出后,肯定会有一批人偷偷T现离场的,如果各位这个时候进场,那都是填坑的。今天就先讲到这里,明天暗火会继续发文曝光,敬请关注!
暗火全网收集操盘团伙和各地区团队头目资料,有知情者的可以直接联系暗火,后续会发文全网曝光!
看完文章不要忘了点赞+关注,并转发给你身边的亲朋好友,避免他们上当受骗!
如有发现各种资金盘套路陷阱的,可以提供资料给暗火!
贪欲是人的本性,这不可否认,但请不要抱着侥幸的心态,上了一当又一当,当当花样不一样, 跳了一坑又一坑,一坑更比一坑深!傻子太多,骗子明显不够用!这是资金盘行业的名言!请各位引起重视!
以下内容为赞助商提供

网赚项目交流+骗局曝光群
扫码进群,获取今日项目最新消息
标签:维尔利
相关推荐

汉克时代是境外诈骗资金盘骗局,投诉反诈文章,开始杀猪即将崩盘

长城易趣寄售类互助资金盘骗局,大量投诉反诈文章,你还有最后的机会撤离,

诺瓦银行(NovaBank)资金盘骗局深度曝光④:揭秘“高收益”背后的心理操控术

昌盛发期货资金盘骗局,昨天正式崩盘跑路了,又让交18%的平移费进行二次收割
荐起底Cybitx(赛比特)“保本公式”:当数学成为骗子的遮羞布,你算得越清楚,亏得越彻底

大家好,我是反诈博主老李。 在上一篇文章里,我讲了CYBITX如何用“人生哲学”给你下套。今天咱们来聊聊更高级的...
荐崩盘前的疯狂——“东点股险”的“香港牌照”和“行业背书”到底值几个钱?

大家好,我是老李。 前面咱们聊了“东点股险”的洗脑话术,今天老李想换个角度,从他们自己发的那些“官方材料...
荐龙铭策选(智汇社)股票跟单骗局即将崩盘跑路

年后首次更新,多多在这里先预祝各位韭菜今年都能上岸!把各大项目方薅遍!话不多说老样子直接上干货,今年首...
荐鼎鸿鑫源(弘瑞达盛)股票跟单类资金盘骗局,强制要求会员增加资金到2w,部分会员提现不到账,即将崩盘跑路!

鼎鸿鑫源(弘瑞达盛)股票跟单类资金盘骗局,月初的时候昊天曝光过一次,这几天不少受害者爆料平台开始强制要...
荐深扒“玖福莱”骗局末路疯狂:从“财富神话”到“强制收割”的生命周期全透视
各位投资者,如果你还在关注那个号称“日收益2%”的玖福莱(又称阿瑞斯财富)股票带单平台,请立刻停下!这不是...
荐紧急预警!“盛康俱乐部”已亮红灯,“单割”行为是跑路前最后的疯狂收割

一场精心策划的骗局,在收网前总会露出它最狰狞的獠牙。近期,一个名为“盛康俱乐部(集富众盈”)的平台,正以“...
荐撕开“骏界启源”的画皮:日化1.5%的“暴富”神话,实为血本无归的庞氏骗局
各位网友,如果你最近在社交群或朋友圈看到“注册送70元”、“签到日赚4元”、“投资日化1.5%-11%”的宣传,并且项...
sngie1个月前1.61w#骏界启源
荐曝光:“米链国际”melink分红类资金盘,大量网推拉人入局,别去当韭菜!

粉丝爆料这几天一个叫米链国际melink的分红类资金盘骗局,是铺天盖地的宣传,号称自己是2026第一大盘,平台包装宣...
荐紧急曝光:“维塔金 VITAKING”黄金资金盘已开始“单割”,跑路前兆已现,还在参与的速度撤离!

今天给大家曝光一个叫“维塔金VITAKING”的黄金资金盘项目,包装得特别高大上,不少粉丝后台反馈,提现不到账,被...
荐VAX原班人马换皮收割,闪电鲨AI高频量化资金盘骗局继续收割韭菜,这次千万别上当啦!

近期不少VAX(VaultX)骗局的受害者给重楼曝光此盘崩盘跑路后,诈骗团伙换了个名字再次开盘了闪电鲨AI高频量化和华...
长城易趣寄售类互助资金盘骗局,大量投诉反诈文章,你还有最后的机会撤离,下个月前绝对要暴雷崩盘了!

长城易趣这个抢单寄售类互助盘骗局,之前昊天曝光过几次都被骗子投诉下架了,最近询问这个项目的人很多,今天...
昊天评盘界19小时前1.19K#长城易趣
合利集团杀猪盘里的“四期不中”:不是运气差,是赵明哲在后台给你设了局

很多人在合利集团(新葡京)输钱后,总是捶胸顿足:“怎么我就这么倒霉?连续四期都不中!”可他们不知道的是...
老李20小时前2.25K#合利集团
米拉博资金盘深度预警:从“高息诱惑”到“单割跑路”,这五个信号你一个都不能忽视

别等钱没了,才想起老李的话。反诈十年,我总结出一个规律:所有资金盘崩盘前,都会露出同样的“狐狸尾巴”。...
2026年,如何通过闲鱼矩阵微付费实现获客增长?很多人还没看懂的精准流量入口【复盘】

前沿最近在我们在测试出来的一个新的流量渠道付费分享给大家,希望大家看完都有所收获;最近我们把第一期闲鱼...
镇山的虎20小时前2.65K
风控:“国文汇通”-挂靠江苏文交所的资金盘,老用户收益兑付困难,急需新人填坑

最近有不少读者叫我聊一聊挂靠江苏文交所的“国文汇通”项目。我的建议撤离时间:2026年5月前,必须全部离场。老...
个人学习思考昨天2.61K#国文汇通
当“老字号”沦为坑老工具:福太医灵芝酒案的责任之困与维权启示

2026年3·15国际消费者权益日之际,消费日报系列报道直指“福太医至宝灵芝酒”违规宣传乱象,这款由烟台中亚至宝...
老李昨天1.41K
警惕“宁聚源”传销式推广:推荐奖励1% + 邀请好友,拉人头返利涉嫌非法传销

项目名称:宁聚源资金盘骗局除了高息诱惑,另一个核心特征就是“拉人头”。在“宁聚源”APP的页面中,明确标注...
反诈老李昨天3.03K#宁聚源
联娱互创改名收割!原金满地影视投资骗局卷土重来!高度预警,崩盘在即!

近期多名粉丝爆料,联娱互创项目春节期间坑害上百人,它并非新盘子,而是此前已被曝光的“金满地”影视投资平...
用户最新反馈:山海证券出金问题已解决,本金盈利双双到账

#作为外汇平台,客流量大,投资者使用过程中产生各种大大小小的问题都正常,所以平台有客诉其实是正常的,作为...
小汇咖2天前2.15K#山海证券ZFX
入金容易出金难?用户投诉这家平台:出金竟要提供手机录制银行流水!

#入金速度看技术,出金速度看人品。很多交易者都有过这样的经历:入金时平台热情似火,出金时却冷若冰霜,各种...
小汇咖3天前3.59K#山海证券ZFX
点击排行
近期更新
- 长城易趣寄售类互助资金盘骗局,大量投诉反诈文章,你还有最后的机会撤离,下个月前绝对要暴雷崩盘了!
- 合利集团杀猪盘里的“四期不中”:不是运气差,是赵明哲在后台给你设了局
- 米拉博资金盘深度预警:从“高息诱惑”到“单割跑路”,这五个信号你一个都不能忽视
- 跨境电商运营怎么做?手把手教你搭个靠谱的美国外贸独立站
- 跨境仿牌独立站怎么做?靠谱的跨境电商独立站推荐+建站成本全说清
- 2026年,如何通过闲鱼矩阵微付费实现获客增长?很多人还没看懂的精准流量入口【复盘】
- 风控:“国文汇通”-挂靠江苏文交所的资金盘,老用户收益兑付困难,急需新人填坑
- 未来智链:披着“质押挖矿”外衣的庞氏骗局,你的USDT正在养肥谁?
- 当“老字号”沦为坑老工具:福太医灵芝酒案的责任之困与维权启示
