位置:CC首码网 > 项目预警
警惕《万商联盟》消费让利陷阱!资金游戏一旦无人接力,平台不会为你买单!
匿名2025-05-09
随着我国消费市场急速膨胀,萌发出众多消费让利骗局。消费让利骗局是不法分子以 “消费返利”“消费全返” 等为幌子,通过承诺高额返利、设置拉人头奖励机制、搭建虚假消费平台等手段吸引消费者参与的诈骗行为;此类骗局违背商业逻辑,返利资金多依赖新参与者投入,一旦后续资金不足便会断裂,且常设置T现障碍,最终导致消费者钱财受损。
近期粉丝爆料一个名为“万商联盟”的平台,宣称:商家免费入驻,商家让利消费者获补贴,实现多方共赢。对此我们进行深入了解。

据代理提供的宣传资料中介绍到,该平台主体运营公司为北京蜜蜂织道网络科技有限公司。

企查查公示系统显示,该公司成立于2020年11月10日,法定代表人为侯某国,注册资本为200万元,实缴0元。

来源:企查查
通过该平台代理提供的注册链接,查询到其官网域名mifengzd.com主体备案公司同为北京蜜蜂织道网络科技有限公司。

资料中还介绍到该平台的股票代码:66762HK

然而通过港交所官网查询并未查询到这支股票。

那么该平台是如何通过商家让利的方式,实现多方共赢的呢?我们继续了解下去。
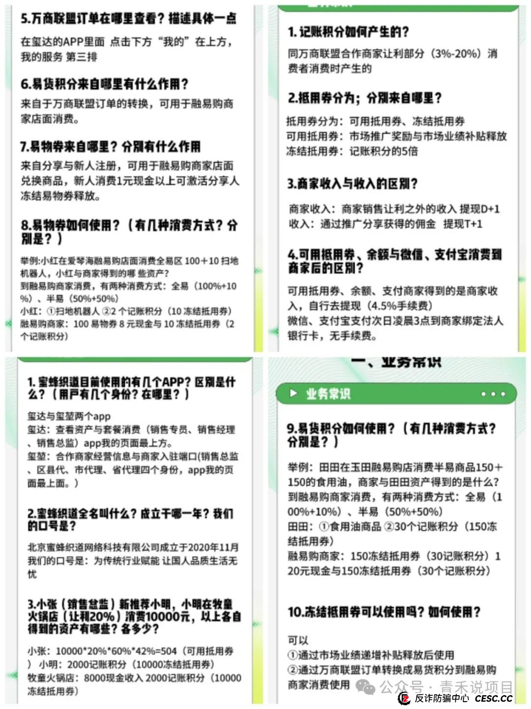
该平台代理提供的宣传资料介绍到,消费者在平台入驻商家消费,商家可以选择3%~20%的让利比例,在完成消费后商家和用户可以获得同数量的记账积分,以及最高让利金额五倍的抵用券。


每当记账积分增长15%时开始补贴抵扣券,预计36期完成补贴,用户达成免单,商家获得5倍让利补贴,如若没有达成预期收益可继续享受至40期补贴。如若30天内未达到15%的增长则在第31天根据市场业绩完成补贴,随之补贴金额减少。


除此之外,在平台购买一定套餐产品还可以获得记账积分、抵扣券、代理身份等权益。每推广新用户购买可以获得一定数量的抵扣券奖励,当推广人数达到一定要求还可以提升代理等级,获得团队新增提成。



资料中还针对平台所发行的一系列积分做出了相对应获取方法及使用规则。

从上述资料中我们不难了解到,该平台以用户在商家消费,商家让利一定比例交给平台,平台再通过让利业绩增长或一定周期将一部分让利收益返给用户及商家,最高实现用户免单、商家五倍让利收益。
在相关的宣传视频中平台也做出介绍:只是以时间赢得空间、所有用户和商家不能同时实现免单及五倍返利收益,也无法立即补贴。

穿透本质可以理解为在中间流转的一直都是商家选择让利出来的部分,每达到一定增长拿出一部分补贴给早期用户,用户想要实现彻底免单最短也需要将近3个月的时间,在此模式下极易出现以消费全免为目的的虚假交易,用户和商家之间仅需支付至高20%给平台,就可以获得100%的抵扣券,通过平台的让利业绩增长慢慢补贴实现收益,违背正常消费逻辑,而平台把控的仅仅是用户与商家之间的“交易”有多少交到平台,然后抽出一部分用来补贴早期参与的用户和商家,剩余部分作为自己的收益和运营成本。如此庞大的资金游戏一旦无人接力很难不走向崩盘,毕竟平台不会无缘无故的只是为了拿一赔十去做“慈善”。
以下内容为赞助商提供

网赚项目交流+骗局曝光群
扫码进群,获取今日项目最新消息
标签:万商联盟
相关推荐
荐起底Cybitx(赛比特)“保本公式”:当数学成为骗子的遮羞布,你算得越清楚,亏得越彻底

大家好,我是反诈博主老李。 在上一篇文章里,我讲了CYBITX如何用“人生哲学”给你下套。今天咱们来聊聊更高级的...
荐崩盘前的疯狂——“东点股险”的“香港牌照”和“行业背书”到底值几个钱?

大家好,我是老李。 前面咱们聊了“东点股险”的洗脑话术,今天老李想换个角度,从他们自己发的那些“官方材料...
荐龙铭策选(智汇社)股票跟单骗局即将崩盘跑路

年后首次更新,多多在这里先预祝各位韭菜今年都能上岸!把各大项目方薅遍!话不多说老样子直接上干货,今年首...
荐鼎鸿鑫源(弘瑞达盛)股票跟单类资金盘骗局,强制要求会员增加资金到2w,部分会员提现不到账,即将崩盘跑路!

鼎鸿鑫源(弘瑞达盛)股票跟单类资金盘骗局,月初的时候昊天曝光过一次,这几天不少受害者爆料平台开始强制要...
荐深扒“玖福莱”骗局末路疯狂:从“财富神话”到“强制收割”的生命周期全透视
各位投资者,如果你还在关注那个号称“日收益2%”的玖福莱(又称阿瑞斯财富)股票带单平台,请立刻停下!这不是...
荐紧急预警!“盛康俱乐部”已亮红灯,“单割”行为是跑路前最后的疯狂收割

一场精心策划的骗局,在收网前总会露出它最狰狞的獠牙。近期,一个名为“盛康俱乐部(集富众盈”)的平台,正以“...
荐撕开“骏界启源”的画皮:日化1.5%的“暴富”神话,实为血本无归的庞氏骗局
各位网友,如果你最近在社交群或朋友圈看到“注册送70元”、“签到日赚4元”、“投资日化1.5%-11%”的宣传,并且项...
sngie1个月前1.61w#骏界启源
荐曝光:“米链国际”melink分红类资金盘,大量网推拉人入局,别去当韭菜!

粉丝爆料这几天一个叫米链国际melink的分红类资金盘骗局,是铺天盖地的宣传,号称自己是2026第一大盘,平台包装宣...
荐紧急曝光:“维塔金 VITAKING”黄金资金盘已开始“单割”,跑路前兆已现,还在参与的速度撤离!

今天给大家曝光一个叫“维塔金VITAKING”的黄金资金盘项目,包装得特别高大上,不少粉丝后台反馈,提现不到账,被...
荐VAX原班人马换皮收割,闪电鲨AI高频量化资金盘骗局继续收割韭菜,这次千万别上当啦!

近期不少VAX(VaultX)骗局的受害者给重楼曝光此盘崩盘跑路后,诈骗团伙换了个名字再次开盘了闪电鲨AI高频量化和华...
长城易趣寄售类互助资金盘骗局,大量投诉反诈文章,你还有最后的机会撤离,下个月前绝对要暴雷崩盘了!

长城易趣这个抢单寄售类互助盘骗局,之前昊天曝光过几次都被骗子投诉下架了,最近询问这个项目的人很多,今天...
昊天评盘界21小时前1.19K#长城易趣
合利集团杀猪盘里的“四期不中”:不是运气差,是赵明哲在后台给你设了局

很多人在合利集团(新葡京)输钱后,总是捶胸顿足:“怎么我就这么倒霉?连续四期都不中!”可他们不知道的是...
老李21小时前2.25K#合利集团
米拉博资金盘深度预警:从“高息诱惑”到“单割跑路”,这五个信号你一个都不能忽视

别等钱没了,才想起老李的话。反诈十年,我总结出一个规律:所有资金盘崩盘前,都会露出同样的“狐狸尾巴”。...
2026年,如何通过闲鱼矩阵微付费实现获客增长?很多人还没看懂的精准流量入口【复盘】

前沿最近在我们在测试出来的一个新的流量渠道付费分享给大家,希望大家看完都有所收获;最近我们把第一期闲鱼...
镇山的虎22小时前2.65K
风控:“国文汇通”-挂靠江苏文交所的资金盘,老用户收益兑付困难,急需新人填坑

最近有不少读者叫我聊一聊挂靠江苏文交所的“国文汇通”项目。我的建议撤离时间:2026年5月前,必须全部离场。老...
个人学习思考昨天2.61K#国文汇通
当“老字号”沦为坑老工具:福太医灵芝酒案的责任之困与维权启示

2026年3·15国际消费者权益日之际,消费日报系列报道直指“福太医至宝灵芝酒”违规宣传乱象,这款由烟台中亚至宝...
老李昨天1.41K
警惕“宁聚源”传销式推广:推荐奖励1% + 邀请好友,拉人头返利涉嫌非法传销

项目名称:宁聚源资金盘骗局除了高息诱惑,另一个核心特征就是“拉人头”。在“宁聚源”APP的页面中,明确标注...
反诈老李昨天3.03K#宁聚源
联娱互创改名收割!原金满地影视投资骗局卷土重来!高度预警,崩盘在即!

近期多名粉丝爆料,联娱互创项目春节期间坑害上百人,它并非新盘子,而是此前已被曝光的“金满地”影视投资平...
用户最新反馈:山海证券出金问题已解决,本金盈利双双到账

#作为外汇平台,客流量大,投资者使用过程中产生各种大大小小的问题都正常,所以平台有客诉其实是正常的,作为...
小汇咖2天前2.15K#山海证券ZFX
入金容易出金难?用户投诉这家平台:出金竟要提供手机录制银行流水!

#入金速度看技术,出金速度看人品。很多交易者都有过这样的经历:入金时平台热情似火,出金时却冷若冰霜,各种...
小汇咖3天前3.59K#山海证券ZFX
点击排行
近期更新
- 长城易趣寄售类互助资金盘骗局,大量投诉反诈文章,你还有最后的机会撤离,下个月前绝对要暴雷崩盘了!
- 合利集团杀猪盘里的“四期不中”:不是运气差,是赵明哲在后台给你设了局
- 米拉博资金盘深度预警:从“高息诱惑”到“单割跑路”,这五个信号你一个都不能忽视
- 跨境电商运营怎么做?手把手教你搭个靠谱的美国外贸独立站
- 跨境仿牌独立站怎么做?靠谱的跨境电商独立站推荐+建站成本全说清
- 2026年,如何通过闲鱼矩阵微付费实现获客增长?很多人还没看懂的精准流量入口【复盘】
- 风控:“国文汇通”-挂靠江苏文交所的资金盘,老用户收益兑付困难,急需新人填坑
- 未来智链:披着“质押挖矿”外衣的庞氏骗局,你的USDT正在养肥谁?
- 当“老字号”沦为坑老工具:福太医灵芝酒案的责任之困与维权启示

