位置:CC首码网 > 项目预警
【曝光】“IBOX链盒”数藏类杀猪盘骗局操盘团伙资料曝光,受害者何去何从!
游客2025-05-13
今天暗火继续给各位曝光“IBOX链盒”数藏类杀猪盘骗局,之前发的两篇文章都被操盘团伙投诉下架了,今天也会一起补发,从这一点上看,就知道操盘团伙是有多急切要掩盖犯罪事实。废话不多说,下面直接进入今天的主题!
操盘团伙资料曝光:

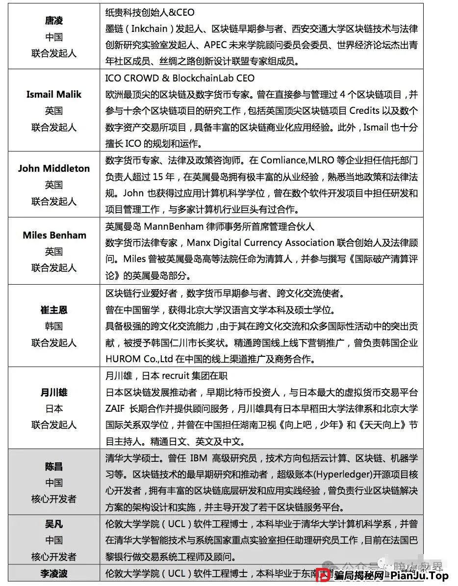
主要骨干成员:宣X涛(背地大股东)、李X(法人站台)、唐X(操盘手)、陈X(股东)。
活动总策划:老鼠仓头子(微信名:功夫猫),真名:孙X,手机:1381069433X,新疆人,曾经吹牛说自己家里卖飞机的,家里有三台飞机,不差钱。
总监:东方来客,真名:李X
客服:发财小狗,真名:张X豪,负责活动运营以及对接受害者。
客服:晶晶、可爱多、醉茶等负责拉受害者进群
传销人员:微信号:悟空,负责群内发购买截图以及煽动性口号,让受害者接盘老鼠仓。



目前“IBOX链盒”的主体公司为(霍尔果斯链疆科技有限公司),曾用名为(海南链盒科技有限公司和江苏南通链盒科技有限公司),由最大股东(超级星链数字科技有限公司)控股,操盘团伙四大骨干成员均在其中,公司注册地在厦门,再看股权架构图就非常明显了,有玩资金套现的高手出谋划策,而在这块领域福建人可谓是遥遥领先。
前世今生:



“IBOX链盒”操盘手唐X曾在2017年不顾ICO条例监管发行墨链,2017年9月4日清退之前,墨链曾在8小时内完成了5000比特币的ICO,如今以惨烈失败告终,项目早已停止运营,代币INK众筹价为0.4美元,如今也已归零。INK从私募开始就是20BTC起投,累计获利5000枚BTC,当时价格1美金,现在0.0009美金,整整跌幅1000倍,这样的镰刀手真是不讲武德,如今的iBox同样在上演相同剧本。








2022年唐X原班人马再次开盘“IBOX链盒”,通过抖音平台直播拉人头诈骗,宣称将于2022年6月15日开启元宇宙全新应用平台。结果因涉嫌诈骗、虚假宣传、侵权张国荣、关闭寄售、取消拉新、用户遭封禁等问题第一次暴雷,引发大量受害者报案维权,遭各大官媒集体点名,并且多地警方立案。

5月16日,财经网官博发布:iBox属于电信网络诈骗


5月19日,财联社官方发文:iBOX正在“铤而走险”

5月19日,东方财富网转文:iBOX如何去金融化?

5月19日,北京商报连发三文:“数藏”外衣下的iBOX
因此被赶出海南改名为(江苏南通链盒科技有限公司),结果一个臭名昭著的公司没人要,于是再次改名为现在的(霍尔果斯链疆科技有限公司)进入了新疆这个奶妈的怀抱,说到这里暗火就想起曾经在广东遇到的那些在路边推着板车卖切糖的诈骗团伙,手段狠辣程度和“IBOX链盒”一模一样,难怪有句话叫:不是一家人不进一家门!

可笑,操盘团伙之一宣松涛称,2025年5月17日还要在美股纳斯达克上市,上树都费劲,谁信谁被骗,今天是5月13日了,还有4天,倒要看看是上市还是上树?
下面给各位说说该怎么报案维权吧!
1. 收集上级领导人和操盘手真实信息,然后保存自己的打款证据。
2. 在群里逼逼维权没用,拿出执行力才能拿回本钱。
3. 维权要有目标,报警也是,否则你东扯一人,西扯一人,对警方造成很大麻烦,能找到操盘团伙就找操盘团伙,找不到操盘团伙就找团队长或上级,直接举报他诈骗(千万别说自己投资,直接告诈骗)。报案之后记得要报案回执,如果不立案一定要拿到不予立案通知书,后续致电督察科投诉时用得到。
4. 崩盘之后第一时间就是报案维权,维权要趁早。晚了,别人早就跑路了,再等下去就晚了。
比如,操盘手圈了1000万,十个人报警维权,操盘手为了宁事,轻松就给你退了。
一百人报警维权,操盘手就考虑了,会选择套路,维稳大家。
一千人报警维权,操盘手恐怕屌都不屌,死猪不怕开水烫了,你们报警吧,老子一分钱也不会给,十年后,老子出来又是一条好汉……
维权要靠自己,不要指望任何其他维权者帮你,人家只会拿回属于自己的钱,你的钱和别人无关。
以下内容为赞助商提供

网赚项目交流+骗局曝光群
扫码进群,获取今日项目最新消息
标签:ibox链盒
相关推荐

震哥独家起底:iBox链盒数字藏品资金盘暴雷!受害者速速报案,别让骗子逍遥

【曝光】“IBOX链盒”数藏类杀猪盘骗局内幕曝光,操盘团伙收割数百亿!

“ibox链盒”数藏类资金盘骗局高度预警,操盘团伙开始单割!

【曝光】“ibox链盒”数藏类资金盘骗局高度预警,操盘团伙开始单割!
荐起底Cybitx(赛比特)“保本公式”:当数学成为骗子的遮羞布,你算得越清楚,亏得越彻底

大家好,我是反诈博主老李。 在上一篇文章里,我讲了CYBITX如何用“人生哲学”给你下套。今天咱们来聊聊更高级的...
荐崩盘前的疯狂——“东点股险”的“香港牌照”和“行业背书”到底值几个钱?

大家好,我是老李。 前面咱们聊了“东点股险”的洗脑话术,今天老李想换个角度,从他们自己发的那些“官方材料...
荐龙铭策选(智汇社)股票跟单骗局即将崩盘跑路

年后首次更新,多多在这里先预祝各位韭菜今年都能上岸!把各大项目方薅遍!话不多说老样子直接上干货,今年首...
荐鼎鸿鑫源(弘瑞达盛)股票跟单类资金盘骗局,强制要求会员增加资金到2w,部分会员提现不到账,即将崩盘跑路!

鼎鸿鑫源(弘瑞达盛)股票跟单类资金盘骗局,月初的时候昊天曝光过一次,这几天不少受害者爆料平台开始强制要...
荐深扒“玖福莱”骗局末路疯狂:从“财富神话”到“强制收割”的生命周期全透视
各位投资者,如果你还在关注那个号称“日收益2%”的玖福莱(又称阿瑞斯财富)股票带单平台,请立刻停下!这不是...
荐紧急预警!“盛康俱乐部”已亮红灯,“单割”行为是跑路前最后的疯狂收割

一场精心策划的骗局,在收网前总会露出它最狰狞的獠牙。近期,一个名为“盛康俱乐部(集富众盈”)的平台,正以“...
荐撕开“骏界启源”的画皮:日化1.5%的“暴富”神话,实为血本无归的庞氏骗局
各位网友,如果你最近在社交群或朋友圈看到“注册送70元”、“签到日赚4元”、“投资日化1.5%-11%”的宣传,并且项...
sngie1个月前1.61w#骏界启源
荐曝光:“米链国际”melink分红类资金盘,大量网推拉人入局,别去当韭菜!

粉丝爆料这几天一个叫米链国际melink的分红类资金盘骗局,是铺天盖地的宣传,号称自己是2026第一大盘,平台包装宣...
荐紧急曝光:“维塔金 VITAKING”黄金资金盘已开始“单割”,跑路前兆已现,还在参与的速度撤离!

今天给大家曝光一个叫“维塔金VITAKING”的黄金资金盘项目,包装得特别高大上,不少粉丝后台反馈,提现不到账,被...
荐VAX原班人马换皮收割,闪电鲨AI高频量化资金盘骗局继续收割韭菜,这次千万别上当啦!

近期不少VAX(VaultX)骗局的受害者给重楼曝光此盘崩盘跑路后,诈骗团伙换了个名字再次开盘了闪电鲨AI高频量化和华...
长城易趣寄售类互助资金盘骗局,大量投诉反诈文章,你还有最后的机会撤离,下个月前绝对要暴雷崩盘了!

长城易趣这个抢单寄售类互助盘骗局,之前昊天曝光过几次都被骗子投诉下架了,最近询问这个项目的人很多,今天...
昊天评盘界21小时前1.19K#长城易趣
合利集团杀猪盘里的“四期不中”:不是运气差,是赵明哲在后台给你设了局

很多人在合利集团(新葡京)输钱后,总是捶胸顿足:“怎么我就这么倒霉?连续四期都不中!”可他们不知道的是...
老李21小时前2.25K#合利集团
米拉博资金盘深度预警:从“高息诱惑”到“单割跑路”,这五个信号你一个都不能忽视

别等钱没了,才想起老李的话。反诈十年,我总结出一个规律:所有资金盘崩盘前,都会露出同样的“狐狸尾巴”。...
2026年,如何通过闲鱼矩阵微付费实现获客增长?很多人还没看懂的精准流量入口【复盘】

前沿最近在我们在测试出来的一个新的流量渠道付费分享给大家,希望大家看完都有所收获;最近我们把第一期闲鱼...
镇山的虎22小时前2.65K
风控:“国文汇通”-挂靠江苏文交所的资金盘,老用户收益兑付困难,急需新人填坑

最近有不少读者叫我聊一聊挂靠江苏文交所的“国文汇通”项目。我的建议撤离时间:2026年5月前,必须全部离场。老...
个人学习思考昨天2.61K#国文汇通
当“老字号”沦为坑老工具:福太医灵芝酒案的责任之困与维权启示

2026年3·15国际消费者权益日之际,消费日报系列报道直指“福太医至宝灵芝酒”违规宣传乱象,这款由烟台中亚至宝...
老李昨天1.41K
警惕“宁聚源”传销式推广:推荐奖励1% + 邀请好友,拉人头返利涉嫌非法传销

项目名称:宁聚源资金盘骗局除了高息诱惑,另一个核心特征就是“拉人头”。在“宁聚源”APP的页面中,明确标注...
反诈老李昨天3.03K#宁聚源
联娱互创改名收割!原金满地影视投资骗局卷土重来!高度预警,崩盘在即!

近期多名粉丝爆料,联娱互创项目春节期间坑害上百人,它并非新盘子,而是此前已被曝光的“金满地”影视投资平...
用户最新反馈:山海证券出金问题已解决,本金盈利双双到账

#作为外汇平台,客流量大,投资者使用过程中产生各种大大小小的问题都正常,所以平台有客诉其实是正常的,作为...
小汇咖2天前2.15K#山海证券ZFX
入金容易出金难?用户投诉这家平台:出金竟要提供手机录制银行流水!

#入金速度看技术,出金速度看人品。很多交易者都有过这样的经历:入金时平台热情似火,出金时却冷若冰霜,各种...
小汇咖3天前3.59K#山海证券ZFX
点击排行
近期更新
- 长城易趣寄售类互助资金盘骗局,大量投诉反诈文章,你还有最后的机会撤离,下个月前绝对要暴雷崩盘了!
- 合利集团杀猪盘里的“四期不中”:不是运气差,是赵明哲在后台给你设了局
- 米拉博资金盘深度预警:从“高息诱惑”到“单割跑路”,这五个信号你一个都不能忽视
- 跨境电商运营怎么做?手把手教你搭个靠谱的美国外贸独立站
- 跨境仿牌独立站怎么做?靠谱的跨境电商独立站推荐+建站成本全说清
- 2026年,如何通过闲鱼矩阵微付费实现获客增长?很多人还没看懂的精准流量入口【复盘】
- 风控:“国文汇通”-挂靠江苏文交所的资金盘,老用户收益兑付困难,急需新人填坑
- 未来智链:披着“质押挖矿”外衣的庞氏骗局,你的USDT正在养肥谁?
- 当“老字号”沦为坑老工具:福太医灵芝酒案的责任之困与维权启示
