位置:CC首码网 > 项目预警
项目测评|香港“远景未来”发律师函警告......
佚名2025-12-03
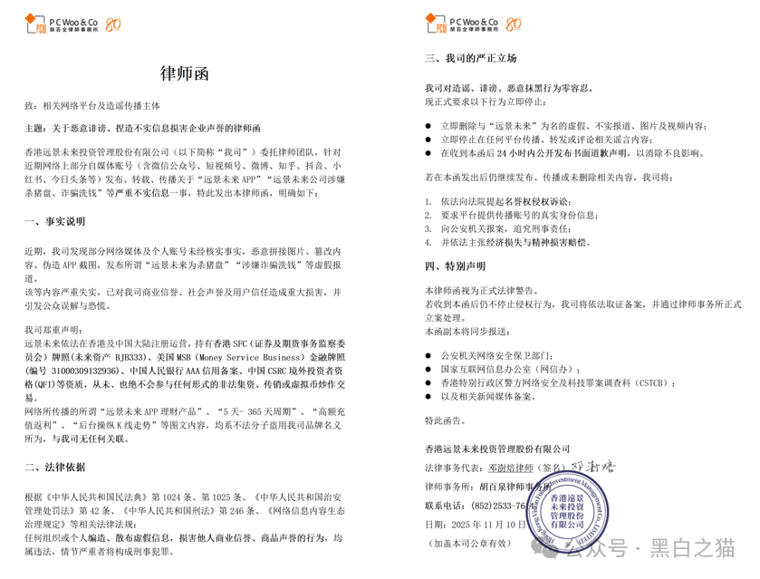
这个月中旬,小编收到同行发过来一个公关公司的律师函,是因为写了“远景未来”项目的事情,在后台提出要求。


小编搜索了下,发现这不是针对某个反诈自媒体的警告,网络上还有推广此律师函的媒体号,为此小编还查询了“胡百全律师事务所”,并根据官网提供的内地成都分公司电话去咨询。
胡百全律师事务所的官网首页出现了重要通知,阐明近日有不明人士盗用公司标志和伪造信件,讹称索赔等事件,呼吁小心确认提防受骗。

其实小编第一眼看到律师函底部的签名“胡百泉律师事务所”就觉得蹊跷,也经过了电话证实不可能出现“泉”字谐音,那么本着探明真相原则,就对这事件的项目做个详细分解。
01
真官网


未来资产证券在1999年成立,隶属于未来资产金融集团,作为韩国领先的金融机构,是韩国证券业的创新者,2006年2月在韩国证券交易所上市未来资产证券;
未来资产投资目前在全球 14 个市场开展业务,已在香港证券及期货事务监察委员会注册及成为持牌法团(中央编号:BJB333),中文名公司为未来资产证券(香港)有限公司。
香港证监会对持牌人及注册机构的记录有详细展示,包含及不限于牌照详情和记录、地址、负责人、商务代表等记录,还有投诉主任联系方式与邮箱。
同时未来资产(中国)官网刊登了欺诈警告通知,阐述任何假冒在香港或内地有网站APP的存在欺诈。

创始人兼GSO(全球策略官)为韩国人朴炫柱
香港官网:https://miraeasset.hk
内地官网:https://capital.miraeasset.com.cn
热线:(852)2295 1500
投诉:[email protected]
香港地址:香港九龙柯士甸道西1号环球贸易广场85楼8501、8507-8508室
内地地址:在深圳和上海有办事处,内地官网标注有联系方式。
备注:在官网上没见到任何关于本文将要提到的“香港远景未来投资管理股份有限公司”信息。
02
伪网站


伪网站碰瓷未来资产证券(香港)有限公司,网站域名yuanjingwl.com还是2025.8.3日新注册,早就被网络情报标注为恶意网站,并评为垃圾级别。
网站搭建的内容文不对题,标注的资质与荣誉,用几个奖杯英文都没认真阅读就抄袭粘贴,张冠李戴太严重。
Doo Prime(德璞资本) 是Doo Prime Limited旗下的金融交易服务品牌,来自德璞有限公司,是一家专业的国际互联网券商,有名的外汇平台。小编也不清楚网站搭建者是不是没素材了,就开始用Doo Prime奖杯挂上去东拼西凑贴金。
下载APP后注册的页面,短信码来自长沙市秒达信息技术有限公司、广州猛虎科技有限公司,发送通道客户为广西博尔通传媒。
03
虚假宣传


在项目推广期间,公关公司在各大媒体用自媒体号发送软文,并亮出各种获奖证件等等,
但经不起查询,首先这个“中国质量认证监督管理中心”已经被民政部认定为非法社会组织,那么获奖的“广州远景未来信息技术有限公司”“香港远景未来投资管理股份有限公司”意义何在?


根据官方言辞,该组织冒充正规机构,面向社会公开招揽会员,并向相关企业颁发绿色食品、荣誉企业等证书、奖牌,扰乱了市场管理秩序,造成不良社会影响。2024年9月,北京市民政局依法对“中国质量认证监督管理中心”予以取缔。
2025年8月8日注册新的域名cqacsx.org,被网络情报标注为恶意网站。
查询:社会组织政务服务平台
网址:https://chinanpo.mca.gov.cn
04
项目实体公司
01
广州远景未来信息技术有限公司

根据外宣推广写明广州远景未来信息技术有限公司是香港远景未来投资管理股份有限公司关联企业,广州远景未来信息技术有限公司成立于2025.8.25日,但在8.26日做过法人变更,目前法人李某某。
旗下的小程序“远景未来甄选好物”技术支持显示是雅相科技,测试情况是“由于小程序违规,该功能暂时无法使用”,具体原因可以去腾讯调取或者技术公司来溯源,这不是小编目前关心的,有兴趣者可以自行探究。
02
香港远景未来投资管理股份有限公司

香港远景未来投资管理股份有限公司成立于2025.8.6日,秘书公司(财务代办公司)为香港智盈商务有限公司,办公地址同为香港大角咀东州街111号云端大厦5楼509室。
经过企查查得到的结果,此共享办公室至今产生注册公司4833家,仅仅10月份就显示新注册212家公司。
香港远景未来投资管理股份有限公司的创办成员及董事为王贵云,资料显示地址为中国甘肃省白银市靖远县某镇 ,用的护照作为身份识别。
香港智盈商务有限公司在深圳也有对应公司,在Boss招聘上有相关详细信息。
04
项目APP解析



根据“远景未来”网站提供的下载链接得到APP以及H5界面信息。早在2025.8.8日就上线测试,注册了关联域名近40个,最近才是yuanjingwl.com这个域名为主。
整个界面上显示“远景未来”名义,玩的还是期货,设置了一键跟投的操作,充值还是永恒不变的USDT方式。
当然蹊跷的是,宣传上跟投的推荐交易者是写的来自广东潮州“王贵运”,不是香港远景未来投资管理股份有限公司创始董事来自甘肃靖远县“王贵云”,一字之差;
回顾外宣推广上的写的“远景未来创始人兼CEO王贵运”,或许只要项目方清楚这蹊跷来自哪里。
其次,APP上面的充值USDT,通过客服讲解,充值地址更换过几次,目前的地址是10.29日开通,
经过虚拟币专业溯源,截至2025.11.25日,进账流水有近40万USDT,而地址已经被提示风险级别“低危”,因为涉及地址交易有涉及非法活动和高危标签地址的交互。

再深入点,作为观察钱包进账立马转出的地址中,最大的尾号为XRN1的地址,已经被标注为“中危”,进账流水达到400万USDT,风险报告上显示转账金额占比8.153%是转移到了目前受国际制裁的实体:huionepay(汇旺钱包)。
以上信息源全部来自公开的查询渠道,特别是政府网站的查询,与“律师函”上面所述内容有所差异,真金不怕火炼,区分李逵与李鬼,请读者们有所感悟。
以下内容为赞助商提供

网赚项目交流+骗局曝光群
扫码进群,获取今日项目最新消息
标签:远景未来
相关推荐

今日曝光:远景未来,Mutual(妙趣艺),超级未来,Golden Link(睿盛环球),中

远景未来是资金盘骗局,全是空壳公司,注册地址压根没人

曝光 | COINMENA,远景未来,妙趣艺,佰宜康,HKVAX3.0交易所,香港创科等资金盘

“远景未来资产”:震哥带你扒皮这个二次收割的平移盘
荐起底Cybitx(赛比特)“保本公式”:当数学成为骗子的遮羞布,你算得越清楚,亏得越彻底

大家好,我是反诈博主老李。 在上一篇文章里,我讲了CYBITX如何用“人生哲学”给你下套。今天咱们来聊聊更高级的...
荐崩盘前的疯狂——“东点股险”的“香港牌照”和“行业背书”到底值几个钱?

大家好,我是老李。 前面咱们聊了“东点股险”的洗脑话术,今天老李想换个角度,从他们自己发的那些“官方材料...
荐龙铭策选(智汇社)股票跟单骗局即将崩盘跑路

年后首次更新,多多在这里先预祝各位韭菜今年都能上岸!把各大项目方薅遍!话不多说老样子直接上干货,今年首...
荐鼎鸿鑫源(弘瑞达盛)股票跟单类资金盘骗局,强制要求会员增加资金到2w,部分会员提现不到账,即将崩盘跑路!

鼎鸿鑫源(弘瑞达盛)股票跟单类资金盘骗局,月初的时候昊天曝光过一次,这几天不少受害者爆料平台开始强制要...
荐深扒“玖福莱”骗局末路疯狂:从“财富神话”到“强制收割”的生命周期全透视
各位投资者,如果你还在关注那个号称“日收益2%”的玖福莱(又称阿瑞斯财富)股票带单平台,请立刻停下!这不是...
荐紧急预警!“盛康俱乐部”已亮红灯,“单割”行为是跑路前最后的疯狂收割

一场精心策划的骗局,在收网前总会露出它最狰狞的獠牙。近期,一个名为“盛康俱乐部(集富众盈”)的平台,正以“...
荐撕开“骏界启源”的画皮:日化1.5%的“暴富”神话,实为血本无归的庞氏骗局
各位网友,如果你最近在社交群或朋友圈看到“注册送70元”、“签到日赚4元”、“投资日化1.5%-11%”的宣传,并且项...
sngie1个月前1.61w#骏界启源
荐曝光:“米链国际”melink分红类资金盘,大量网推拉人入局,别去当韭菜!

粉丝爆料这几天一个叫米链国际melink的分红类资金盘骗局,是铺天盖地的宣传,号称自己是2026第一大盘,平台包装宣...
荐紧急曝光:“维塔金 VITAKING”黄金资金盘已开始“单割”,跑路前兆已现,还在参与的速度撤离!

今天给大家曝光一个叫“维塔金VITAKING”的黄金资金盘项目,包装得特别高大上,不少粉丝后台反馈,提现不到账,被...
荐VAX原班人马换皮收割,闪电鲨AI高频量化资金盘骗局继续收割韭菜,这次千万别上当啦!

近期不少VAX(VaultX)骗局的受害者给重楼曝光此盘崩盘跑路后,诈骗团伙换了个名字再次开盘了闪电鲨AI高频量化和华...
长城易趣寄售类互助资金盘骗局,大量投诉反诈文章,你还有最后的机会撤离,下个月前绝对要暴雷崩盘了!

长城易趣这个抢单寄售类互助盘骗局,之前昊天曝光过几次都被骗子投诉下架了,最近询问这个项目的人很多,今天...
昊天评盘界15小时前1.03K#长城易趣
合利集团杀猪盘里的“四期不中”:不是运气差,是赵明哲在后台给你设了局

很多人在合利集团(新葡京)输钱后,总是捶胸顿足:“怎么我就这么倒霉?连续四期都不中!”可他们不知道的是...
老李16小时前2.13K#合利集团
米拉博资金盘深度预警:从“高息诱惑”到“单割跑路”,这五个信号你一个都不能忽视

别等钱没了,才想起老李的话。反诈十年,我总结出一个规律:所有资金盘崩盘前,都会露出同样的“狐狸尾巴”。...
2026年,如何通过闲鱼矩阵微付费实现获客增长?很多人还没看懂的精准流量入口【复盘】

前沿最近在我们在测试出来的一个新的流量渠道付费分享给大家,希望大家看完都有所收获;最近我们把第一期闲鱼...
镇山的虎16小时前2.60K
风控:“国文汇通”-挂靠江苏文交所的资金盘,老用户收益兑付困难,急需新人填坑

最近有不少读者叫我聊一聊挂靠江苏文交所的“国文汇通”项目。我的建议撤离时间:2026年5月前,必须全部离场。老...
个人学习思考昨天2.56K#国文汇通
当“老字号”沦为坑老工具:福太医灵芝酒案的责任之困与维权启示

2026年3·15国际消费者权益日之际,消费日报系列报道直指“福太医至宝灵芝酒”违规宣传乱象,这款由烟台中亚至宝...
老李昨天1.36K
警惕“宁聚源”传销式推广:推荐奖励1% + 邀请好友,拉人头返利涉嫌非法传销

项目名称:宁聚源资金盘骗局除了高息诱惑,另一个核心特征就是“拉人头”。在“宁聚源”APP的页面中,明确标注...
反诈老李昨天2.95K#宁聚源
联娱互创改名收割!原金满地影视投资骗局卷土重来!高度预警,崩盘在即!

近期多名粉丝爆料,联娱互创项目春节期间坑害上百人,它并非新盘子,而是此前已被曝光的“金满地”影视投资平...
用户最新反馈:山海证券出金问题已解决,本金盈利双双到账

#作为外汇平台,客流量大,投资者使用过程中产生各种大大小小的问题都正常,所以平台有客诉其实是正常的,作为...
小汇咖昨天2.09K#山海证券ZFX
入金容易出金难?用户投诉这家平台:出金竟要提供手机录制银行流水!

#入金速度看技术,出金速度看人品。很多交易者都有过这样的经历:入金时平台热情似火,出金时却冷若冰霜,各种...
小汇咖2天前3.54K#山海证券ZFX
点击排行
近期更新
- 长城易趣寄售类互助资金盘骗局,大量投诉反诈文章,你还有最后的机会撤离,下个月前绝对要暴雷崩盘了!
- 合利集团杀猪盘里的“四期不中”:不是运气差,是赵明哲在后台给你设了局
- 米拉博资金盘深度预警:从“高息诱惑”到“单割跑路”,这五个信号你一个都不能忽视
- 跨境电商运营怎么做?手把手教你搭个靠谱的美国外贸独立站
- 跨境仿牌独立站怎么做?靠谱的跨境电商独立站推荐+建站成本全说清
- 2026年,如何通过闲鱼矩阵微付费实现获客增长?很多人还没看懂的精准流量入口【复盘】
- 风控:“国文汇通”-挂靠江苏文交所的资金盘,老用户收益兑付困难,急需新人填坑
- 未来智链:披着“质押挖矿”外衣的庞氏骗局,你的USDT正在养肥谁?
- 当“老字号”沦为坑老工具:福太医灵芝酒案的责任之困与维权启示
