内容聚合
官方通报“海洋牧场”等9大骗局!再执迷不悟,只能自食恶果!

这些骗局看似包装得“高大上”,实则漏洞百出——虚假APP无法在正规应用商店上架,高收益远超市场规律,所谓“官方背景”更是一查便知真假。1、套牌...
别等跑路才醒悟!海洋牧场,圆梦钱包,华能等8个项目已进入“倒计时”,及时止损!

就在半个月前,网友还在咨询小编项目是否靠谱,没想到半个月后,平台突然人去楼空,连网页无法打开。无独有偶,四个月前,某个项目还在稳定运行,...
海洋牧场,派付通,凯尊国际,超级未来,Minidoge,FLToken...这24个互联网项目都是骗局,有的跑路,有的正在疯狂骗钱

以下这些所谓的发财项目,不少人已经被骗被套,你中招了么?1、“海洋牧场”被官方打假的“海洋牧场”项目是诈骗洗钱的资金盘,现在也不能提现了,...
9月23日曝光:最新资金盘骗局《海洋牧场,ARK,olga欧嘉,e充电,CFXH-DAO》随时可能卷钱跑路

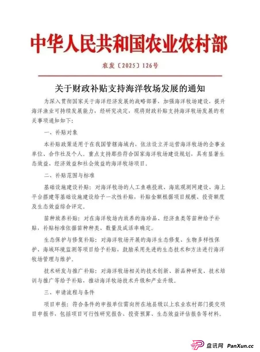
海洋牧场:冒充山东海洋集团有限公司名义进行犯罪活动的分红类资金盘诈骗项目。8月18日山东海洋集团有限公司已发布声明为不法分子冒用单位名义进行...
海洋牧场投资安全吗?是正规平台吗?揭秘:海洋牧场资金盘骗局!

近期,所谓“海洋牧场虚构理财”项目在网络上热度攀升,吸引不少散户趋之若鹜。我们在此强烈提醒:这本质上是一场庞氏骗局,请广大投资者保持警惕...
佚名6个月前1.32w#海洋牧场
曝光:最新资金盘项目骗局,海洋牧场,益友荟,olga欧嘉...随时可能卷钱跑路

海洋牧场:冒充山东海洋集团有限公司名义进行犯罪活动的分红类资金盘诈骗项目。8月18日山东海洋集团有限公司已发布声明为不法分子冒用单位名义进行...
8月底曝光曝光3个资金盘项目骗局,CFXH-DAO,海洋牧场,益友荟随时可能卷钱跑路

资金盘项目骗局跑路已经是屡见不鲜的事实,都是骗子为了骗取钱财的惯用方式,每年都会有大量的被骗新闻,还是有那么多的人在盲目自信能赚到钱,甚...
8月28日曝光‼️最新资金盘诈骗项目,东南财富,海洋牧场,嗨贝短剧随时可能卷钱跑路。

东南财富跟单骗局,前几天还在投诉文章,今天看到网上有人已经开始爆料,有团队已经被单割。已经开始单割团队,出现这种情况,势必会引起恐慌,趁...
海洋牧场资金盘,安乡县警银联动,成功拦截涉诈资金11万余元

海洋牧场这个项目震哥很早就曝光过,震哥最近还刷到了安乡县警银联动,成功保住11万余元!警方也提到了,所谓的“海洋牧场”投资其实就是个理财骗...
佚名6个月前1.48w#海洋牧场
预警:近期即将崩盘跑路的资金盘骗局,星辉创投OSL,CXDAO,海洋牧场,AIR1币,政企PPP基金,加密海洋RWA生态不远

今天继续给大家盘点近期部分崩盘跑路和即将出事的项目,抓紧时间看看有没有你参与的!无则加勉,继续保持!有则跑之,赶紧避险! 星辉创投OSL 星辉...
最近更新
长城易趣寄售类互助资金盘骗局,大量投诉反诈文章,你还有最后的机会撤离,下个月前绝对要暴雷崩盘了!

长城易趣这个抢单寄售类互助盘骗局,之前昊天曝光过几次都被骗子投诉下架了,最近询问这个项目的人很多,今天就统一再说下,这个项目本质就是个寄...
昊天评盘界14小时前1.03K#长城易趣
合利集团杀猪盘里的“四期不中”:不是运气差,是赵明哲在后台给你设了局

很多人在合利集团(新葡京)输钱后,总是捶胸顿足:“怎么我就这么倒霉?连续四期都不中!”可他们不知道的是,这根本不是运气问题,而是操盘手赵...
老李14小时前2.13K#合利集团
米拉博资金盘深度预警:从“高息诱惑”到“单割跑路”,这五个信号你一个都不能忽视

别等钱没了,才想起老李的话。反诈十年,我总结出一个规律:所有资金盘崩盘前,都会露出同样的“狐狸尾巴”。区别只在于,有的人看见了、信了、跑...
2026年,如何通过闲鱼矩阵微付费实现获客增长?很多人还没看懂的精准流量入口【复盘】

前沿最近在我们在测试出来的一个新的流量渠道付费分享给大家,希望大家看完都有所收获;最近我们把第一期闲鱼矩阵微付费打法训练营正式跑完之后,...
镇山的虎15小时前2.60K
跨境仿牌独立站怎么做?靠谱的跨境电商独立站推荐+建站成本全说清
做跨境仿牌独立站,不是换个域名、套个模板就能出单的事。平台封店潮持续,TikTok Shop和Temu对知识产权审核趋严,去年Q3欧盟海关扣留仿牌包裹同比上涨...
叙述跨境23小时前2.33K
跨境电商运营怎么做?手把手教你搭个靠谱的美国外贸独立站
做美国市场的跨境电商,靠平台抽成高、规则变来变去,不少卖家开始把重心转向独立站。不是跟风,是算过账一个稳定运营的美国独立站,复购率能比平...
叙述跨境23小时前2.79K
风控:“国文汇通”-挂靠江苏文交所的资金盘,老用户收益兑付困难,急需新人填坑

最近有不少读者叫我聊一聊挂靠江苏文交所的“国文汇通”项目。我的建议撤离时间:2026年5月前,必须全部离场。老韭菜们一眼就能看出来,这是典型的...
个人学习思考昨天2.56K#国文汇通
未来智链:披着“质押挖矿”外衣的庞氏骗局,你的USDT正在养肥谁?
最近,后台收到大量粉丝留言,询问一个叫“未来智链”的项目。号称“区块链新风口”、“质押挖矿0风险”,宣传语满天飞。但老李我干了十年反诈,一...
老李昨天1.53K#未来智链
当“老字号”沦为坑老工具:福太医灵芝酒案的责任之困与维权启示

2026年3·15国际消费者权益日之际,消费日报系列报道直指“福太医至宝灵芝酒”违规宣传乱象,这款由烟台中亚至宝药业有限公司(下称“中亚至宝”)生...
老李昨天1.36K
诺瓦银行(NovaBank)资金盘骗局深度曝光④:揭秘“高收益”背后的心理操控术,你正在被“信息茧房”温水煮青蛙
大家好,我是反诈博主老李。写了三篇关于诺瓦银行的文章后,后台收到不少私信。有人告诉我:“老李,你说的那些监管啊、链上数据啊,我看不懂,但...
“共益星球”全球启动大会真相揭秘:一场精心策划的“收割秀”,参会者正沦为待宰羔羊
3月20日河南开封那场“全球启动大会”,表面是“共益星球”的辉煌庆典,实则是一场精心策划的“收割前奏”。作为反诈老兵,老李见过太多这样的场景...
警惕“宁聚源”传销式推广:推荐奖励1% + 邀请好友,拉人头返利涉嫌非法传销

项目名称:宁聚源资金盘骗局除了高息诱惑,另一个核心特征就是“拉人头”。在“宁聚源”APP的页面中,明确标注了“推荐奖励:1.00%”。而在个人中心...
反诈老李昨天2.95K#宁聚源
汉克时代操盘手公开叫板“随便曝光不怕”——老李独家拆解“单割”后的三步棋,每一步都是死局!
从业十几年,我见过无数资金盘的崩盘,但像汉克时代这样嚣张的,真不多见。“随便曝光,不怕”——这话从操盘手嘴里说出来,听着是硬气,实际上是...
sngie昨天2.63K#汉克时代
联娱互创改名收割!原金满地影视投资骗局卷土重来!高度预警,崩盘在即!

近期多名粉丝爆料,联娱互创项目春节期间坑害上百人,它并非新盘子,而是此前已被曝光的“金满地”影视投资平台,改名后再次行骗。该项目包装十分...
用户最新反馈:山海证券出金问题已解决,本金盈利双双到账

#作为外汇平台,客流量大,投资者使用过程中产生各种大大小小的问题都正常,所以平台有客诉其实是正常的,作为投资者来说一定要理性看待客诉问题,...
小汇咖昨天2.09K#山海证券ZFX
接到“好友”电话代买名表?警惕!AI声纹诈骗新剧本,90万差点打水漂
#只是一次邮寄东西,一通电话,一个熟悉的好友,怎么会和诈骗有关呢?而这也会经常发生在我们每个普通人身上。2026年的上海,黄先生就亲身经历了一...
小汇咖昨天2.41K
跨境独立站定制怎么做?手把手带你搞懂跨境电商和独立站
做跨境独立站不是搭个网站就完事,更不是把淘宝店换个域名扔到海外。它本质是一套完整的品牌出海运营体系,从技术选型、视觉表达、支付合规,到流...
叙述跨境昨天2.48K
如何查香港公司的股权结构
查香港公司股权结构,不是翻翻网页就能搞定的事。实际操作中,有人以为在公司注册处官网输个名字就能看到股东名单,结果只看到董事信息;也有人托...
叙述跨境2天前2.19K
入金容易出金难?用户投诉这家平台:出金竟要提供手机录制银行流水!

#入金速度看技术,出金速度看人品。很多交易者都有过这样的经历:入金时平台热情似火,出金时却冷若冰霜,各种资料补交、人工审核,拖得人心烦意乱...
小汇咖2天前3.54K#山海证券ZFX
警惕!“智天资本,黑石集团,链启交易所,MOVA公链,LT公链”这11个项目都是诈骗,有的昨晚才上线,都是骗钱的!

又上线了一些诈骗项目,你知道么?请提高警惕!以下这些项目都是骗局!1、“智天资本”APP“智天资本”APP中的“邓智天”是AI数字人,不是邓智天本人...
点击排行
近期更新
- 长城易趣寄售类互助资金盘骗局,大量投诉反诈文章,你还有最后的机会撤离,下个月前绝对要暴雷崩盘了!
- 合利集团杀猪盘里的“四期不中”:不是运气差,是赵明哲在后台给你设了局
- 米拉博资金盘深度预警:从“高息诱惑”到“单割跑路”,这五个信号你一个都不能忽视
- 跨境电商运营怎么做?手把手教你搭个靠谱的美国外贸独立站
- 跨境仿牌独立站怎么做?靠谱的跨境电商独立站推荐+建站成本全说清
- 2026年,如何通过闲鱼矩阵微付费实现获客增长?很多人还没看懂的精准流量入口【复盘】
- 风控:“国文汇通”-挂靠江苏文交所的资金盘,老用户收益兑付困难,急需新人填坑
- 未来智链:披着“质押挖矿”外衣的庞氏骗局,你的USDT正在养肥谁?
- 当“老字号”沦为坑老工具:福太医灵芝酒案的责任之困与维权启示
